【行业深度】一文洞察2026年中国私募股权投资行业发展前景及投资趋势研究报告必威官方网站- Betway必威- APP下载
2026-02-27必威官方网站,Betway必威,必威APP下载私募股权投资分为基金募集、项目投资、投后管理、投资退出四个阶段,也就是常说的“募投管退”。基金募集阶段,2022年以来,我国私募股权、创业投资基金管理人登记通过数量及现存数量呈现双降态势,行业出清速度明显加快。截至2025年11月末,我国私募股权、创业投资基金管理人11567家,较2024年年末减少516家,1-11月登记通过数量仅为95家。在基金产品上,2025年市场呈现复苏态势,备案数量有所增加,1-11月私募股权投资基金备案数量为1456只,规模为1352.54亿元;创业投资基金备案数量为2780只,规模为1248.09亿元,政策环境改善与市场信心回升是回暖的主要推动力。私募资本的区域流向,本质是资源与优质产业、优质项目的精准匹配。因此中国PE/VC基金管理人地域分布呈现高度集中特征,集中在北京、上海、深圳、广东、浙江、江苏等经济更为发达的地区。项目投资阶段,2025年,中国VC/PE市场投资案例数量11015起,同比上涨30.6%;投资规模13,396.8亿元,同比上升23.43%;投资均值1.22亿元。这一回暖主要得益于宏观经济预期趋于稳定,以及国家持续在科技创新、产业升级等领域推出支持政策,改善了投资者对中长期回报的预期。同时,资本市场改革深化(如北交所发展、科创板制度完善)为项目退出提供了更多元化的路径预期,一定程度上增强了投资机构的出手意愿。资本加速流向国家战略领域,硬科技与清洁能源成为核心增长极。2025年,电子信息(3485笔、3532.82亿元)、先进制造(1983笔、1891.49亿元)、医疗健康(1594笔、1552.32亿元)三大硬科技领域投资数量及金额均位居前三。投资退出阶段,2022-2024年期间,股权投资市场退出案例数量不断减少,2025年前三季度,全市场共发生2029笔退出案例,虽同比下降29.2%,但降幅较上半年收窄,显示退出环境正逐步改善。IPO仍是主要退出方式,共发生1002笔,占比达49.4%。并购退出352笔,同比大幅增长84.3%,成为越来越重要的退出补充。此外,伴随顶层设计的调整,以私募股权二级市场基金(S基金)和并购基金为代表的多元化退出路径正日益获得机构的青睐,为创投行业注入了新的活力。
相关企业:中科创星科技投资有限公司、腾讯投资基金管理(北京)有限公司、上海国投先导私募基金管理有限公司、江苏高投战新私募基金管理有限公司、重庆渝富高质产业母基金私募股权投资基金管理有限公司、建信住房租赁私募基金管理有限公司、国风投创新私募基金管理有限公司、安徽启航鑫睿私募基金管理有限公司、和创数字私募股权基金管理(北京)有限公司、诚通混改私募基金管理有限公司、合肥产投资本创业投资管理有限公司、中投君义资产管理有限责任公司、国投(广东)创业投资管理有限公司、国家中小企业发展基金有限公司、上海恒旭创领私募基金管理有限公司、国网英大产业投资基金管理有限公司、北京磐茂投资管理有限公司、北京中科创星创业投资管理合伙企业(有限合伙)、上海科创中心股权投资基金管理有限公司、上海国方私募基金管理有限公司、南京紫金创投基金管理有限责任公司、北京壹舟云亭私募基金管理有限公司
关键词:私募股权/创业投资定义、私募股权/创业投资流程,私募股权/创业投资基金募资,私募股权/创业投资项目投资、私募股权/创业投资退出情况、私募股权/创业投资发展现状、私募股权/创业投资发展趋势
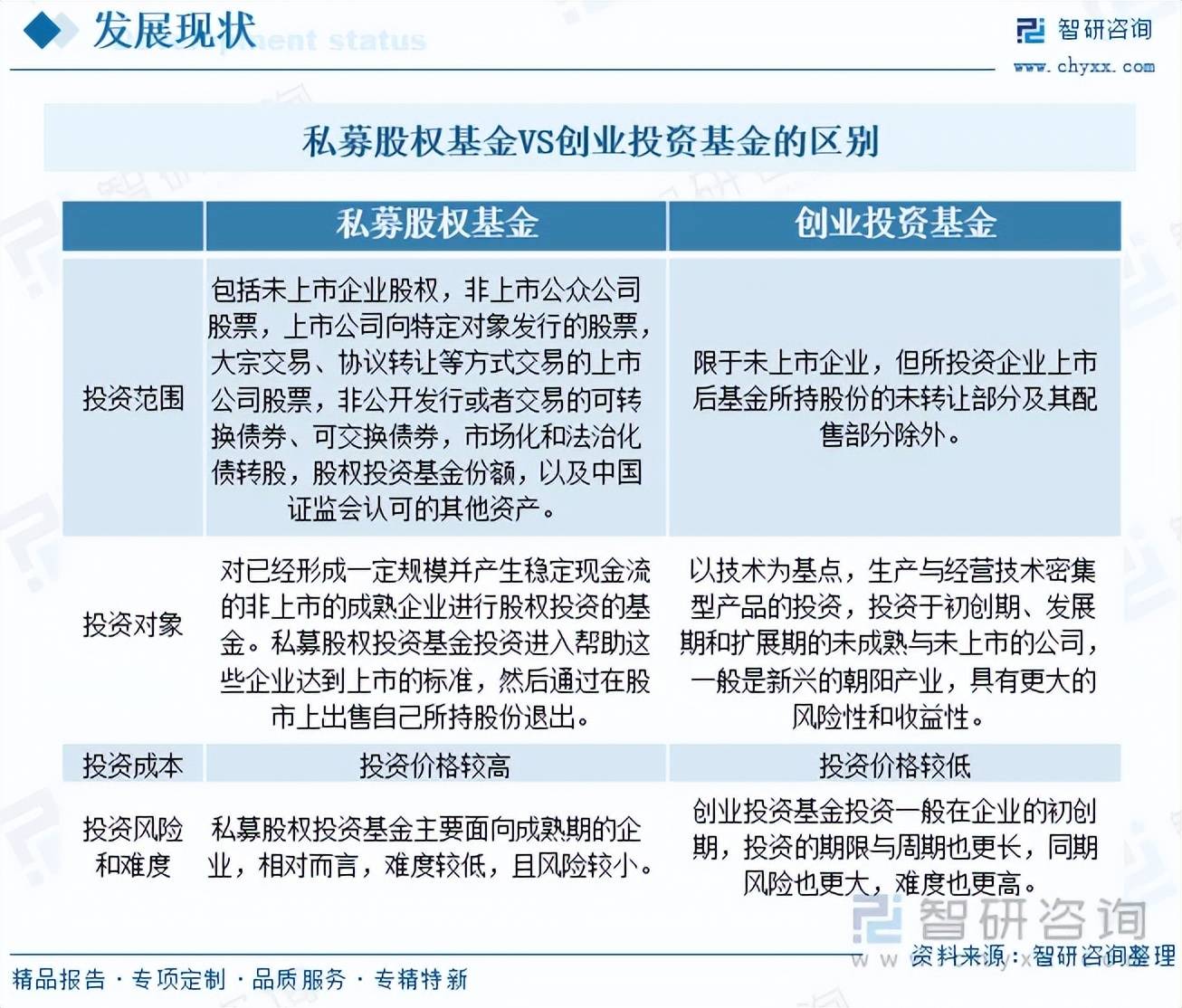
私募股权基金(PE)是从事私人股权(非上市公司股权)投资的基金。主要包括投资非上市公司股权或上市公司非公开交易股权两种。追求的不是股权收益,而是通过上市、管理层收购和并购等股权转让路径出售股权而获利。创业投资基金(VC)是指主要投资于未上市创业企业的股权投资基金,投资的权益可以是普通股、可转换优先股、可转换债券等。是由一群具有科技或财务专业知识和经验的人士操作,并且专门投资在具有发展潜力以及快速成长公司的基金。由该定义可看出,创业投资基金实质上就是一类特殊的私募股权投资基金。

私募股权、股权投资分为基金募集、项目投资、投后管理、投资退出四个阶段,也就是常说的“募投管退”。具体如下:

相关报告:智研咨询发布的《中国私募股权投资行业市场竞争现状及未来前景研判报告》
2022年以来,我国私募股权、创业投资基金管理人登记通过数量及现存数量呈现双降态势,行业出清速度明显加快。截至2025年11月末,我国私募股权、创业投资基金管理人11567家,较2024年年末减少516家,1-11月登记通过数量仅为95家。一方面系监管政策趋严,中基协自2023年起加强行业监管,持续提高登记备案门槛和合规要求,打击“伪私募”、“乱私募”,清理空壳机构,因此大量不符合条件的私募机构被注销。另一方面,市场环境的不确定性,尤其是“退出难”困境影响了基金的正常运作与投资者回报,也影响了新基金管理人的设立意愿。

近几年,受合规门槛提升、备案审核周期延长、权益市场下行等因素影响,私募股权、创业投资基金备案数量明显减少,2017年私募股权基金备案数量达8912只,到2024年仅为1514只。创业投资基金备案数量也由2022年的5395只减少至2024年的2629只。2025年市场呈现复苏态势,备案数量有所增加,1-11月私募股权投资基金备案数量为1456只,规模为1352.54亿元;创业投资基金备案数量为2780只,规模为1248.09亿元,政策环境改善与市场信心回升是回暖的主要推动力。

注:本文节选出自智研咨询发布的《2026年中国私募股权投资行业相关概述、基金募资、项目投资、退出情况及未来趋势展望:市场有所回暖,资本加速流向国家战略领域[图]》行业分析文章,如需获取行业文章全部内容,可进入智研咨询搜索查看。
了解更多私募股权投资行业的深度研究分析和全面数据,请关注智研咨询发布的《中国私募股权投资行业市场竞争现状及未来前景研判报告》。本《报告》从2026年全国私募股权投资行业发展环境、整体运行态势、运行现状、进出口、竞争格局等角度进行入手,系统、客观的对我国私募股权投资行业发展运行进行了深度剖析,展望2026年中国私募股权投资行业发展趋势。《报告》是系统分析2026年度中国私募股权投资行业发展状况的著作,对于全面了解中国私募股权投资行业的发展状况、开展与私募股权投资行业发展相关的学术研究和实践,具有重要的借鉴价值,可供从事私募股权投资行业相关的政府部门、科研机构、产业企业等相关人员阅读参考。

智研咨询专注产业咨询十五年,是中国产业咨询领域专业服务机构。公司以“用信息驱动产业发展,为企业投资决策赋能”为品牌理念。为企业提供专业的产业咨询服务,主要服务包含精品行研报告、专项定制、月度专题、可研报告、商业计划书、产业规划等。提供周报/月报/季报/年报等定期报告和定制数据,内容涵盖政策监测、企业动态、行业数据、产品价格变化、投融资概览、市场机遇及风险分析等。返回搜狐,查看更多


