60061公告:白银基金估值调整事项对净利润产生一定负面影响必威官方网站- Betway必威- APP下载
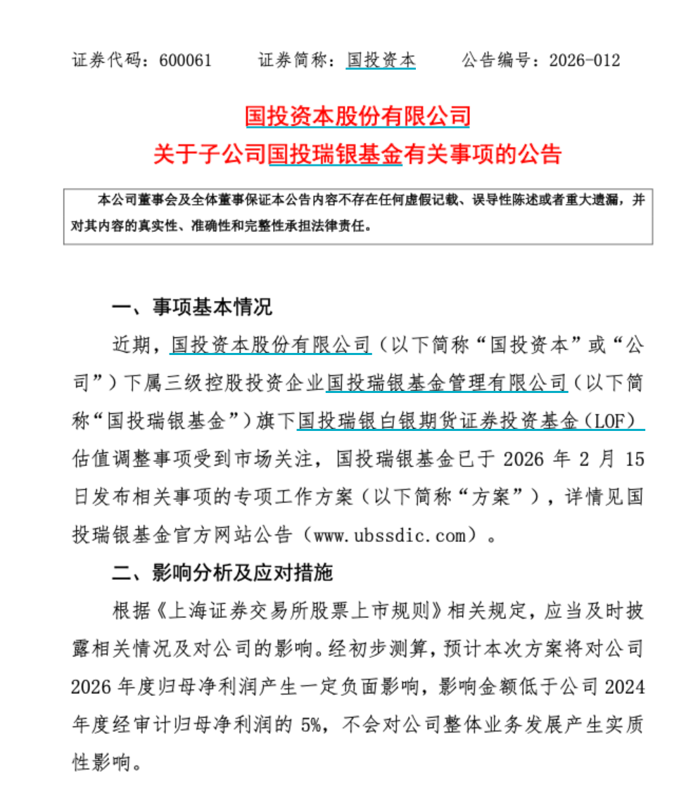
2026-02-23必威官方网站,Betway必威,必威APP下载发布公告称,公司下属三级控股投资企业国投瑞银基金旗下国投瑞银白银期货证券投资基金(LOF)估值调整事项,预计将对公司2026年度归母净利润产生一定负面影响,影响金额低于公司2024年度经审计归母净利润的5%,不会对公司整体业务发展产生实质性影响。
财报显示,国投资本2024年归母净利润为26.94亿元,按此计算,估值调整事项影响金额不超过1.3亿元。
国投资本是国家开发投资集团有限公司的控股企业,是国投集团金融服务实体经济的管理平台。2025年前三季度,国投资本实现营收108.46亿元,归母净利润为28.53亿元。
此前于2月15日,国投瑞银基金发布公告称,公司遵循分层分类、便捷可靠的原则制定相关方案,以最大限度保护投资者特别是中小投资者的合法权益。
方案适用范围为国投瑞银白银期货证券投资基金(LOF)以2026年2月2日净值确认赎回(含2026年1月30日15点之后至2月2日15点之前提交赎回申请)的自然人投资者,不含机构投资者。
对估值调整影响金额(由-17%调至-31.5%的部分)为1000元以下的自然人投资者,按实际影响金额全额确定和解金额(该部分投资者占当日赎回投资者的比例超九成)。
对估值调整影响金额(由-17%调至-31.5%的部分)超过1000元(含)的自然人投资者,在1000元基础上加上超1000元部分乘以一定比例确定总和解金额。
上述自然人投资者可通过支付宝搜索“国投瑞银白银基金”小程序,按提示完成身份核验后,依指引在线办理相关事宜。公司正在推进技术支持准备工作,相关小程序将于2026年2月26日正式启用。
对估值调整影响金额(由-17%调至-31.5%的部分)为1000元以下的自然人投资者,按实际影响金额全额确定和解金额(该部分投资者占当日赎回投资者的比例超九成)。
对估值调整影响金额(由-17%调至-31.5%的部分)超过1000元(含)的自然人投资者,在1000元基础上加上超1000元部分乘以一定比例确定总和解金额。
上述自然人投资者可通过支付宝搜索“国投瑞银白银基金”小程序,按提示完成身份核验后,依指引在线办理相关事宜。公司正在推进技术支持准备工作,相关小程序将于2026年2月26日正式启用。
在最新公告中,国投资本强调,将持续督促控股投资企业严守合规经营底线,切实履行主体责任,不断提升风险管理能力和投资者回报,维护资本市场平稳健康有序发展。


